门童网,靠谱的在线交易网站
会员购买
自助广告购买
帮助
每日签到
注册
登录
QQ登录
微信登录
退出
欢迎您:
https://www.mentongwang.com/
商品
商品
店铺
资讯
申请开店
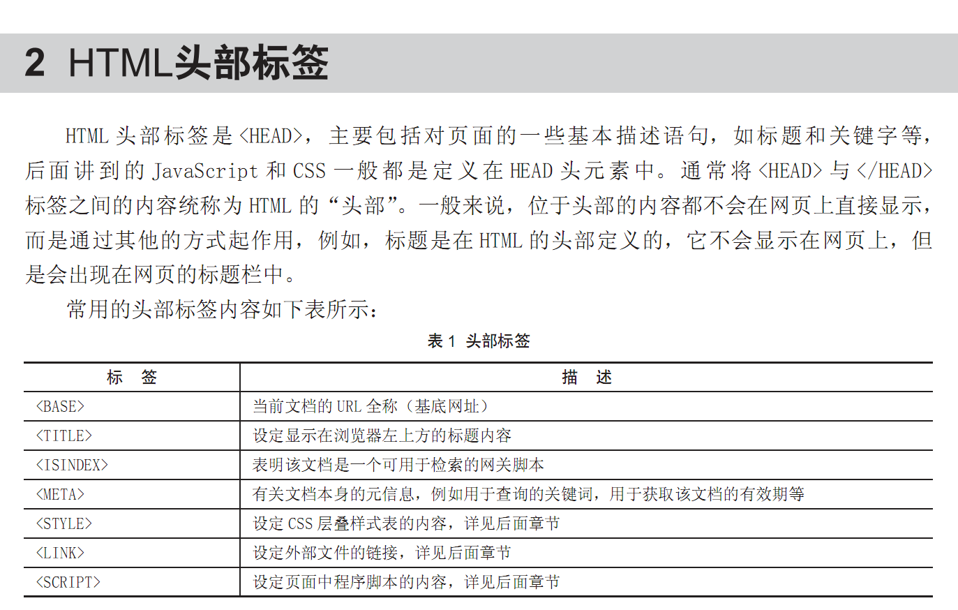
10
全部分类
商业源码
php源码
Asp源码
织梦源码
帝国源码
wordpress
商城源码
discuz
影视音乐
图片资源
分类信息
论坛门户
淘客网站
其他源码
棋牌源码
商业菠菜
H5源码
免费源码
免费源码
php源码
ASP源码
wordpress
微信源码
商城团购
影视音乐
分类信息
图片素材
论坛门户
淘客网站
模块插件
其他源码
精品源码
QQ非主流/图片
电影/视频/音乐
游戏/动漫/竞技
小说/文章/文学
医院/女人/健康
导航/网址/查询
淘客/网店/商城
门户/新闻/资讯
二手/B2B/分类
软件/下载/电脑
旅游/餐饮/票务
房产/商铺/装修
学校/教育/人才
财经/股票/金融
企业/公司/政府
行业/办公/系统
博客/个人/blog
体育/运动/赛事
物流/快递/交通
域名/空间/建站
汽车/二手/车行
聊天/交友/直播
论坛/社区/问答
Wap/微信/App
织梦
帝国
新云
动易
齐博
杰奇
discuz
phpwind
ecshop
wordpress
maxcms
phpcms
thinkphp
destoon
苹果CMS
其他
ASP
PHP
.NET
Jsp
HTML
VC++
Java
VB
object-c
C#
Python
其他
Access
Mysql
Mssql
Oracle
无
无其他
视频教程
网站建设
模版搭建
学前教育
设计视频
动漫制作
游戏假设
工程设计
企业办公
游戏源码
网游单机
手游源码
端游源码
页游源码
娱乐源码
其他源码
教程教材
幼儿教材
小学教材
中学教材
大学教材
考研教材
消防教材
考医教材
音乐教材
公务员教材
九年辅导书
成人专科
物流
教师教材
绘画教材
养殖教材
种植教材
道路交通
织梦模板
建材装修
新闻博客
网络设计
婚庆摄影
机械电子
医疗保健
学校培训
农业化工
酒类食品
租车金融
手机模板
其他行业
小游戏打包
精品素材
字体
素材模版
软件工具
SEO工具
首页
商业源码
精品源码
游戏源码
视频教程
织梦模板
免费源码
任务大厅
当前位置:
首页
>
视频教程
>
模版搭建
商品禁止做非法 传播 学习之用 只是借鉴
;
加入收藏
已收藏
举报
精通CSS与HTML设计模式(源代码) HTML代码的相关资料
本站优惠价
¥
5.00
5
0.5折
原价:
¥100.00
库存
销量
1000
0
服务
由"
源码森林之都
"发货,并提供售后服务。
+
-
立即购买
加入购物车
已在购物车
最后刷新:2019-10-07 14:28:46
特色
担保交易
自动发货
担保交易,安全保证,有问题不解决可申请退款。
自动发货商品,随时可以购买,零等待。
不同会员等级尊享不同购买折扣。
分享
源码森林之都
信誉:
掌柜:
我的可乐瓶
宝贝:
32932件
创店:
2019-05-02
联系:
已缴纳保证金
1000.00
元
描述
4.99
发货
5.00
售后
4.99
进入店铺
收藏店铺
已收藏
本店销售榜
2019【西游手游】一键服务端+安卓端+...
¥5.00
搭建源码
¥5.00
【问道之无间问道商业端】经典角色扮...
¥12.00
简洁小清新个人Typecho情侣主题Cupid...
¥5.00
【阿拉德之怒之米亚大陆110级终结修复...
¥6.00
【三国演义之神机三国】站长典藏经典...
¥15.00
【问道手游】站长典藏商业端超神6.5版...
¥8.00
【天生不凡】站长典藏大型3D仙侠动作...
¥8.00
【妖灵契】二次元动漫卡通回合手游20...
¥15.00
【神启黎明】站长典藏3D稀有魔幻最新...
¥15.00
您的浏览记录
小旋风泛目录站群模板html自适应高权...
¥14.00
商品详情
累计评价
0
商品问答
交易规则
精通CSS与HTML设计模式(源代码) HTML代码的相关资料
商品评价
描述相符
5
发货速度
5
服务态度
5
综合评分
5
写评价赚积分
[
查看全部评价
]
商品问答
提交咨询问题
共有0条问答
交易规则
买家指南
如何注册
如何购买
搜索商品
支付方式
卖家指南
如何出售
收费标准
入驻签约
安全交易
钓鱼防骗
预防盗号
谨防诈骗
实名认证
常见问题
如何充值
如何提现
真假客服
忘记密码
服务中心
我要咨询
我要建议
我要投诉
QQ客服
联系我们
Q Q:2303259007
邮箱:mentongwang@163.com
时间:09:00 - 19:00
源码交流群:972275425
微信扫描关注我们
关于我们
广告合作
联系我们
隐私条款
免责声明
| Copyright 2027 门童网 版权所有
陕ICP备19004103号 西安市临潼区苏化网络服务有限公司